#Department of Mechanical Engineering #Electronic Throttle #ETC #Team Shark Racing #University of Moratuwa

Clutch less shifting electronic throttle requires to provide fine throttle cuts and blips. After considering a custom throttle body design decision was made to purchase Bosch DVE5 electronic throttle body for improved redundancy and as it adheres with ETC rules. The controller and BSPD was then designed completely.
In 2016 and 2017 cars the throttle was cable actuated. But as a development in 2018 implementation of ETC was proposed. Through ETC we aim to achieve,
- Custom throttle response curves to suite for each drivers and for weather conditions.
- To have clutch-less shifting
- Facilitate Launch control and traction control in future iterations
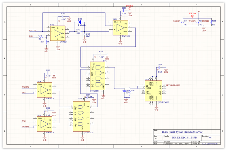
Basic plausibility checks are performed through a teensy micro controller. As per rules implementation of this device is highly regulated. The system must have a BSPD, a non-programmable Break System Plausibility Device that acts as a fail-safe at a instance where the MCU failure. The redundant system must have two functions, Shut down and Advanced Shutdown.




