#Custom solenoid #Department of Mechanical Engineering #Formula Student #Sasanka Kuruppuarachchi #Solenoid #Team Shark Racing #transmission #University of Moratuwa

The Engine of the DI-MORA P2 (Yamaha MT07) has a sequential gear box.
In need of improving shifting delays and assisting driver the conventional sequential gearbox has to be converted to a semi-automatic. For better shifting times and to reduce weight the clutch less method with Electronic throttle was chosen.
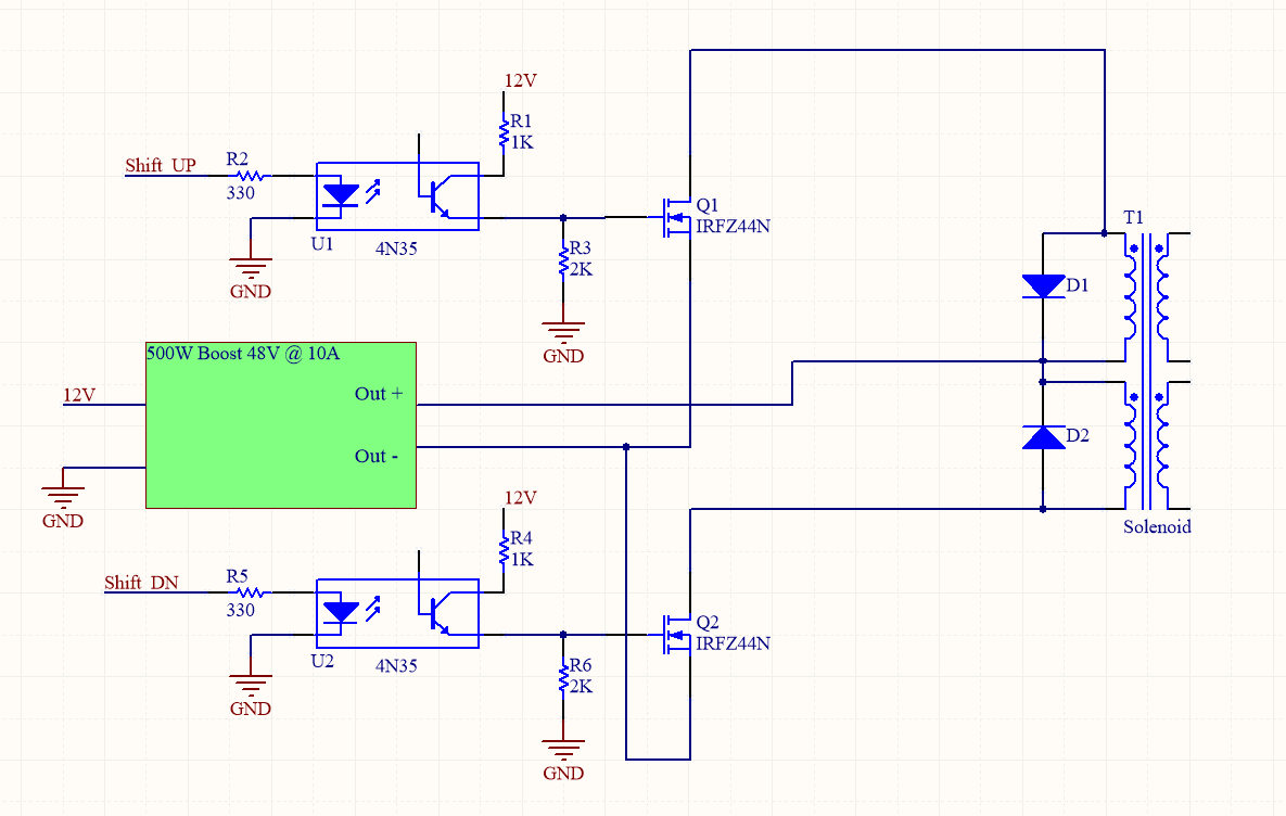
After thorough research for the gear actuator, custom designed solenoid was chosen after considering linear motors and pneumatics to reduce weight and complexity and to optimize. The actuator was designed using Solidworks 2016. Then the design was optimized for force and weight reduction by simulating (magneto-static, Magneto-transient) in Ansoft Maxwell software. Then the actuator is manufactured in-house. Aluminum coils were used to further reduce the weight Then a high voltage controller is also designed and manufactured.



For fast switching of the solenoid n-MosFet driver is used. The best shifting delay achieved was 250ms.
